今天是
智能问答
无障碍浏览
长者模式
首 页
党政动态
政府信息公开
政务服务
公众互动
回应关切
民意征集
区长信箱
信件反馈
咨询投诉
数据发布
专题专栏
当前位置 :
首页
>
政府信息公开
>
法定主动公开内容
>
公共企事业单位信息公开
>
水电气
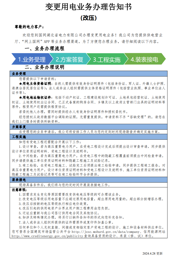
变更用电业务办理告知书——改压
信息来源:国网湖北省电力有限公司鄂州供电公司
日期:2024-04-28
【
打印此页
丨
关闭窗口
】
主办:中共梁子湖区委员会,梁子湖区人民政府;主管:中共梁子湖区委宣传部;承办:梁子湖区新闻信息中心
梁子湖区政府办公室 版权所有
鄂ICP备14004044号-1
鄂公网安备:42070202000022
联系人:刘迎春 联系电话:027-60699886 网站标识:4207020001
网站地图
点击总量:
线下政府信息查询地址、联系方式:
单位名称:梁子湖区人民政府
单位地址:鄂州市梁子湖区太和镇区府路1号
联系人:区政府办
联系电话:027-60699886