今天是

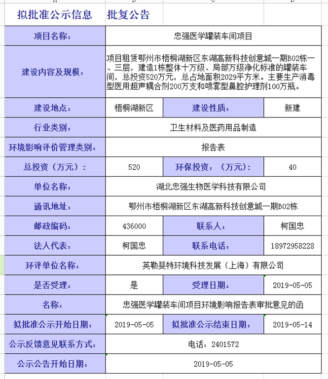
忠强医学罐装车间项目环评批复表

信息来源:梧桐湖新区 日期:2019-05-05
   梧桐湖新区
   
主办:中共梁子湖区委员会,梁子湖区人民政府;主管:中共梁子湖区委宣传部;承办:梁子湖区新闻信息中心
梁子湖区政府办公室 版权所有 鄂ICP备14004044号-1 鄂公网安备:42070202000022
联系人:刘迎春 联系电话:027-60699886 网站标识:4207020001
网站地图 点击总量:

线下政府信息查询地址、联系方式:

单位名称:梁子湖区人民政府

单位地址:鄂州市梁子湖区太和镇区府路1号

联系人:区政府办

联系电话:027-60699886